
近期,不少高校的机构、学院等发布师德相关考评结果公示。结果显示,多名教师师德考核不合格——
兰州财经大学《艺术学院关于2025年度师德师风考核结果公示的公告》中,18人优秀,2人师德师风考核结果定为不合格;
安庆师范大学发布的《化学化工学院2025年度师德师风和年度考核结果公示》公布了师德师风考核结果:42人为优秀等次,1人为不合格等次,其他教职工为合格等次;
安康学院后勤保障处年度考核、师德考评结果公示中,师德考评1人优秀,28人合格,1人不合格;
{jz:field.toptypename/}无锡商业职业技术学院《旅游烹饪学院2025年度教职工师德师风考核结果公示》中,1人为不合格等次;
……
师德考核不合格,后果严重!
教育部2014年发布的《教育部关于建立健全高校师德建设长效机制的意见》明确提到,将师德考核作为高校教师考核的重要内容;师德考核采取个人自评、学生测评、同事互评、单位考评等多种形式进行;考核结果存入教师档案;师德考核不合格者年度考核应评定为不合格,并在教师职务(职称)评审、岗位聘用、评优奖励等环节实行一票否决……
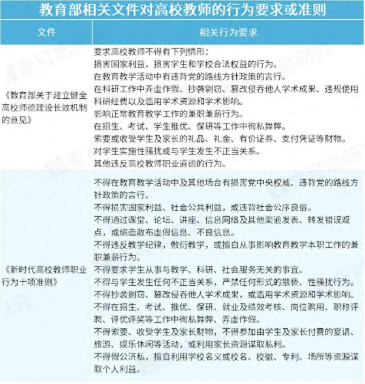
何为师德不合格?《教育部关于建立健全高校师德建设长效机制的意见》以及教育部印发的《新时代高校教师职业行为十项准则》明确了高校教师不得有的相关行为(见下图)。不少高校都表示,教师一旦出现教育部或所在省(直辖市、自治区)或高校自身发布的相关文件中师德禁行行为,情节严重,造成恶劣影响的,为师德不合格。

从各高校开展的师德考核工作来看,师德考核不合格者将直接导致其年度考核不合格,从而影响相关评优评先,甚至降级处理。
如东北农业大学明确,师德考核结果纳入教职工年度考核重要组成部分,师德年度考核不合格的教职工,教职工年度考核评定为不合格,在教职工职务(职称)评审、岗位聘用、评优奖励等方面,按照相关要求实行一票否决。
湖北师范大学明确,师德不合格,即量化评分低于60分;或者按学校师德失范负面清单及师德失范处理办法(试行)文件规定受到“一票否决”处理的教职工,年度师德考核为不合格。
凡出现学校师德失范负面清单及师德失范处理办法(试行)规定受到“一票否决”处理的教职工,年度师德考核直接认定为不合格。年度师德不合格者,视师德失范行为的轻重按相关规定予以处分。连续两年师德师风考核不合格者,应调离所在岗位,并给予降职降级处理。凡在年度师德考核中被确定为“不合格”的,当年个人年度考核相应定为“不合格”。年度师德考核中被确定为“基本合格”的,下一年度仍未达到合格要求的,直接定为“不合格”。
浙江外国语学院明确,师德年度考核结果为不合格的,年度考核应确定为不合格,并实行“一票否决”,取消其在职称评聘、岗位聘用、导师遴选、评优奖励、科研和人才项目申请等方面的资格。以上取消相关资格处理的执行期限不少于24个月。
如何做好师德建设?
师德师风是评价教师的第一标准,新一轮审核评估也要求学校强化师德教育、加强师德宣传、严格考核管理、加强制度建设,落实师德考核贯穿于教育教学全过程。做好师德建设对高校来说十分重要。
在规章制度方面,高校可以出台完善规范的文件,milansports明确规定教师在教学、科研、师生关系等各方面应遵循的道德规范与行为底线,涵盖从学术诚信到课堂言行等细致内容。同时建立与之配套的考核机制,详细划分考核等级与对应的奖惩措施。如西南民族大学出台《教师师德考核办法》《教师师德失范行为处理办法》等,把“有德+育德”标准贯穿教师“入口”“流动”和“考核”全过程和教书育人各环节。该校还十分重视师德考核,建立了跨部门协同审查机制,把是否树立正确国家观民族观作为师德考评关键指标,对有违铸牢中华民族共同体意识的言行和学术观点及师德失范的教师实行“一票否决”,将师德第一标准贯穿人才引进、岗位聘用、评优选优、年度考核、项目申报等教师管理各环节。
在调研反馈方面,高校可通过师德师风互评、师德教育与宣传工作评价、教师基本行为互评等多个维度,收集教师对师德建设相关的评价。通过教师的反馈,学校可以发现师德建设的基本情况。例如,麦可思《某大学2023年教师教学与发展评价报告》研究数据显示,在师德师风互评方面,该校教师对周围同事师德师风的整体评价达到99%。绝大多数教师认为周围同事依法依规,履行教师职责;精神面貌及品德修养良好;关心爱护学生,积极帮助学生解决在生活或学习上的困难。在师德教育与宣传工作评价方面,该校99%的教师对学校师德教育与宣传工作表示满意,学校师德教育、宣传、考核等工作卓有成效。这显示,该校的师德师风建设情况较好。
在强化师德教育方面,针对新教师入职培训中设置专门的师德教育课程;针对在职教师,可定期举办师德主题研讨会,围绕当下教育热点问题,如在线教学中的师德问题、学术评价体系中的道德考量等展开深入研讨,促使教师不断反思自身行为,提升道德认知水平等。
此外,高校还可以通过加强师德宣传,做好榜样示范引领,注重人文关怀等,推动教师师德建设,促进校园优良师风的全面形成。
近年来,高校教师师德失范事件时有发生,部分教师的学术不端、不当言论也引起了广泛关注。德高为范、身正为师,我们应该也有理由相信,教师队伍的师风建设是卓有成效的,不能因为个别人的不当行为而贬低教师队伍的整体素质。当然,高校在推进师德师风建设过程中,还应加快建立和完善全方位的教师评价制度,及时发现问题,改进问题。与此同时,各高校需进一步完善师德师风建设的长效机制,提升师德师风建设工作成效,培养造就高素质教师队伍。