
4月12日,惠泉啤酒(股票代码:600573)发布2025年年度发扬。在行业产量同比下落1.1%的存量竞争神志下,公司终了包摄于上市公司推动的净利润7,999.05万元,同比增长23.38%。然而,营收下滑、第四季度赔本扩大、策划现款流大幅减少以及董事长同日离职等多重隐忧也随之浮出水面。
年报显现,2025年公司终了买卖收入64,030.02万元,同比微降1.05%;买卖资本41,688.42万元,同比下落6.38%;利润总和9,068.31万元,同比增长24.62%;扣非净利润7,699.55万元,同比增长27.88%。通过资本管控和家具结构优化,公司合座毛利率同比擢升3.22个百分点至33.88%。

然而,从单季度看,第四季度公司买卖收入6,457.06万元,虽同比有所飞腾,但包摄于上市公司推动的净利润为-1,豪门国际官网娱乐网856.67万元,较上年同时赔本1,484万元进一步扩或者25%;扣非净利润为-1,900.71万元,赔本幅度同比加多。此外,全年策划举止产生的现款流量净额为9,861.20万元,同比大幅下落25.65%,利润的现款保险进度有所削弱。
发扬期内,公司完成啤酒销量22.17万千升,同比下落3.03%。尽管公司深切执行“一麦”紧迫单品优化霸术,推出IPA精酿等新家具,中高端系列家具销量终了增长,家具结构握续优化,milan中高等酒销售收入约4亿元,毛利率达44.20%,但合座营收仍承压。


值得属见地是,惠泉啤酒“告挥霍”一项本期发生额高达约167.82万元,相较于上期的约82.89万元,增幅跳跃102%,终了翻倍增长。从合座销售用度来看,本期所有约为3651.66万元,较上期的3156.68万元增长约15.7%。处分用度则同比下落16.55%,利润增长主要依赖资本端管控。分区域看,福建省内买卖收入同比下落1.62%,省外买卖收入同比下落1.88%。尽管大泉州中枢基地销量同比增长1.58%,终了流通六年增长并翻番,赣北区域高等家具增长84%,但在青岛、百威、华润雪花等头部品牌的挤压下,公司高度依赖的福建大本营市集正面对严峻挑战。终局发扬期末,公司家具库存量较上年末下落43.24%,库存盘活后果有所擢升。
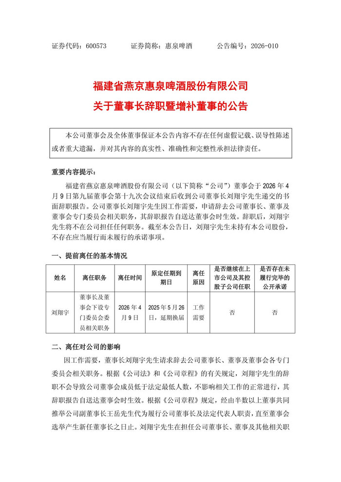
与年报同日,公司董事会公告称,董事长刘翔宇因责任需要辞去公司董事长、董事及董事会有益委员会干系职务,离职后不再担任公司任何职务。公开尊府显现,刘翔宇在职技能主导了公司多项策略转型,包括家具结构优化、基地市集深耕以及数字化、绿色化升级。公司近四年利润握续保握20%以上增长,与其指导不无关系。关于刘翔宇的离任,公司董事会尚未表现继任东谈主选及后续安排。市集眷注这次紧迫高管变动是否会对公司既定策略的流通性产生影响。

米兰体育官网